太原天勤保险代理有限公司被罚3.5万元:因未按规定对机构变更事项进行公开披露等违法违规行为
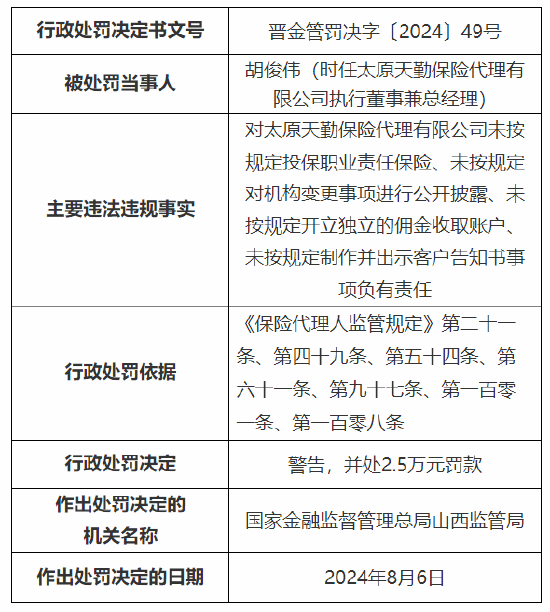
8月12日金融一线消息,国家金融监督管理总局山西监管局行政处罚信息公开表显示,太原天勤保险代理有限公司因未按规定投保职业责任保险、未按规定对机构变更事项进行公开披露、未按规定开立独立的佣金收取账户、未按规定制作并出示客户告知书,被国家金融监督管理总局山西监管局警告,并罚款3.5万元。
时任太原天勤保险代理有限公司执行董事兼总经理胡俊伟对太原天勤保险代理有限公司未按规定投保职业责任保险、未按规定对机构变更事项进行公开披露、未按规定开立独立的佣金收取账户、未按规定制作并出示客户告知书事项负有责任,被警告并罚款2.5万元。


标签: 太原
相关文章
-
太原2020年热点新闻盘点,见证城市发展与民生变迁详细阅读
2020年,太原这座历史悠久的城市在新冠疫情的背景下,依然展现出了强大的生命力和发展活力,这一年,太原发生了许多引人注目的新闻事件,见证了城市的发展和...
2025-12-17 5 太原
-
今日头条 太原详细阅读
好,用户让我写一篇关于“太原微头条”的文章,先写标题,再写内容,内容不少于1442个字,我需要明确“太原微头条”是什么,可能是指太原市的新闻平台或者社...
2025-12-17 4 太原
-
太原头条稿费怎么算的详细阅读
好,用户让我写一篇关于“太原头条稿费”的文章,先写标题,再写不少于1895个字的内容,我需要明确“头条稿费”是什么,它在太原的媒体行业里有什么作用,头...
2025-11-26 34 太原
-
2021太原热点新闻盘点,聚焦城市发展,关注民生福祉详细阅读
2021年,太原这座历史文化名城在各个方面都取得了显著的成绩,在这一年里,太原发生了许多引人注目的新闻事件,以下是对2021太原热点新闻的盘点,太原地...
2025-11-19 34 太原
-
太原热点新闻盘点,聚焦城市发展与民生焦点详细阅读
太原,这座历史文化名城,近年来在经济、文化、社会等多方面都取得了显著成就,在这座城市的发展进程中,一系列热点新闻引发了广泛关注,本文将为您盘点太原近期...
2025-09-23 47 太原
-
太原一对一网站排名系统,助力企业网站优化,提升网络竞争力详细阅读
随着互联网的飞速发展,越来越多的企业开始重视网络营销,希望通过网站优化提升品牌知名度,扩大市场份额,太原作为我国北方的重要城市,拥有丰富的企业资源,在...
2025-09-02 48 太原
